大发在线登录官网
大发在线登录官网
MES系统
ERP产品
ERP方案
案例
服务
动态
顺景
广东总部咨询电话:
400-600-4155
软件下载
精密五金ERP系统
塑胶制品ERP软件
3C电子ERP系统
汽车配件ERP软件
机械制造ERP系统
照明行业ERP软件
家用电器ERP系统
医疗器械ERP系统
家具行业ERP软件
化工行业ERP系统
玩具行业ERP系统
机器人ERP软件
顺景客户案例
20年专业沉淀
赋能企业数字化转型应用效益
当前位置:大发在线登录官网 >
客户
搜索
行业
全部
精密五金
塑胶制品
3C电子
汽车配件
机械制造
照明行业
家用电器
医疗器械
家具行业
化工行业
玩具行业
机器人
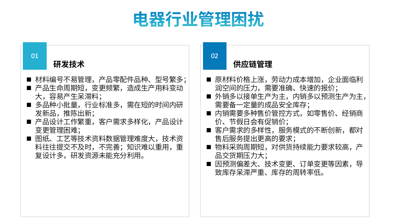
电器行业ERP软件解决方案
案例详情>>
电器行业ERP软件解决方案
1
客户见证
精密五金行业客户见证
压铸行业客户见证
顺景客户顾问会议-合一集团
留言
电话
400-600-4155